2024年开云官网在线登录入口网页版 “三峡库区百万移民安稳致富国家战略”服务国家特殊需求博士人才培养项目招生复试方案

复试工作是博士研究生招生考试的重要组成部分,是为国家选拔高层次专门人才和拔尖创新人才的重要环节。根据教育部、重庆市教育考试院相关文件精神,为做好我校2024年博士研究生招生复试录取工作,有效选拔和培养优秀拔尖人才,根据本博士项目人才培养的特殊要求,结合我校实际,制定此方案。

一、复试组织

1.2024年博士招生的复试录取由学校研究生招生工作领导小组统一部署,开云官网在线登录入口网页版三峡库区百万移民安稳致富国家战略服务国家特殊需求博士人才培养项目考试委员会负责具体落实,下设面试测试小组和英语听力口语测试小组。每个测试小组需对自己测试的结果负责。每个测试小组成员遴选产生后,特需项目考试委员会复试录取领导小组要负责对其进行培训,学校纪委监察处、研究生院负责督促检查。凡有亲属报考本校相关专业的教师和干部,不得参与该专业的复试工作。

2.博士复试小组的成员由校内有进入面试考生的博导和校外行业专家组成。

3.根据教育部的相关要求,2024年学校博士研究生招生复试需进行录音录像。我校博士生招生复试由开云官网在线登录入口网页版 成渝地区双城经济圈建设研究院(长江上游经济研究中心)负责按教育部的要求组织录音录像。该资料学校纪委监察处保存至少1年。此外,复试过程要有纸质记录,复试小组要对每名参加复试的考生给出复试评语和复试成绩。

二、复试原则

1.坚持科学选拔的原则。积极探索并遵循高层次专业人才选拔规律,采用多样化的考察方式方法,确保生源质量。

2.坚持公平公正、择优录取、宁缺勿滥的原则。做到政策透明、程序公正、结果公开、监督机制健全,维护考生的合法权益。结合项目实际,对与本博士项目紧密相关、培养潜力大的考生优先录取。

3.坚持全面考查,突出重点的原则。在对考生德、智、体等各方面全面考察的基础上,重点考察考生理解三峡库区百万移民安稳致富、长江经济带、西部大开发、成渝地区双城经济圈等国家战略发展特殊需求和服务需求的基础知识以及基本理论、分析问题和解决实际问题的能力,并将其作为录取与否的关键因素。

4.坚持客观评价的原则。对每位参加复试的考生的成绩进行量化考核,每位考生的考试总成绩按高低顺序排列。

三、复试要求

(一)复试方式

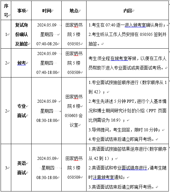
1.根据教育部相关文件要求,复试采取差额形式,开云官网在线登录入口网页版 博士研究生招生考委会总体按1:1.5的比例确定复试考生名单,其中2024年学校博士研究生招生计划为27人,按照以上比例42人进入复试(复试名单见学校研究生院官网)。

2.复试应根据专业要求和三峡库区百万移民安稳致富服务国家特殊需求项目人才培养要求,重点考察考生的业务素质、科研基础、创新能力及综合运用所学知识的能力、对本学科前沿知识及最新研究动态掌握情况、是否具备博士生培养的潜能和综合素质等,并进行外语听力和口语测试。

此外,还要进行思想政治品德考核,主要考察考生的政治态度,思想表现、工作或学习态度,道德品质等。

3.复试由博士项目培养办组织,采用线下面试方式。

4.复试成绩满分100分,其中专业面试成绩占90分,外语听力与口语测试成绩占10分。

(二)思想政治素质和道德品质的考核

思想政治素养和道德品质考核的内容

1.审查考生的政治素养;

2.审查考生本人的实际学习和工作表现。

(三)复试内容

1.专业面试(满分90分)

考生需准备5分钟PPT进行个人基本情况和博士期间研究计划的介绍,然后按流程回答面试专家提问,最后专家评分。主要考核内容:

理论知识和应用技能掌握(60分)

全面考核考生对本学科(专业)理论知识和应用技能掌握程度,利用所学理论发现、分析和解决问题的能力,对本学科发展动态的了解以及在本专业领域发展的潜力,对问题的准确把握,回答问题中的知识面和知识运用,分析问题及解决实际问题的能力,应变能力、综合素质、对三峡库区的熟悉程度及三峡库区百万移民安稳致富、长江经济带、西部大开发、成渝地区双城经济圈等国家战略需求相关的工作实践等。

科研潜力、创新精神和创新能力(15分)

针对考生研究计划的设计,考查思维敏捷度、分析逻辑性、表达能力、创新能力,培养潜力。

道德品质及其他综合素质(15分)

考核考生面试过程中的综合素质表现。包括:正确的人生观、价值观,能正确进行自我认识和评价,有高度的团结协作精神,遵纪守法、文化素养高,举止谈吐得体。

专业面试由面试小组进行考核,全程录像。

2.外语听力与口语测试(满分10分)

英语听说能力由专业外语教师对考生进行听说考核,全程录像。

四、成绩的计算

考生综合成绩满分100分,初试与复试成绩各占50%,具体计算公式为:

考试总成绩=初试成绩总分*50%+复试成绩*50

面试结束后,最终成绩由研究生院招生办和博士项目招生考委会秘书在纪委监督下进行核算。

五、考生录取

1.全脱产考生相关要求请参照开云官网在线登录入口网页版2024年招收攻读博士学位研究生简章//m.cuddlylion.com/info/1022/9628.htm

2.严格执行德智体全面衡量、择优录取、保证质量、宁缺毋滥、公平、公正、公开的录取原则,根据复试考生的考试总成绩排名依次择优录取。

3.如有下列情形的,学校不予录取:

1)思想政治素质和品德考核不合格者不予录取。

2)复试总成绩不合格者不予录取;专业面试成绩不合格(低于54分)不予录取;外语听力与口语测试不合格(低于6分)不予录取。

3)同等学力考生加试科目单科成绩不合格者不予录取。

4)复试期间发现考生不符合规定报考条件,视为不合格不予录取。

5)入学体检不合格者,按上级有关文件处理。

6)入学后3个月内,我校按照《普通高等学校学生管理规定》有关要求,加强对所有考生进行全面复查。复查不合格的,或发现在初试、复试过程中有徇私舞弊行为的,取消学籍;情节严重的,移交有关部门调查处理。

4.拟录取名单需经学校招生工作领导小组审核,并在学校研究生院网站、中国研究生招生信息网上公示,无异议后报上级主管部门审核。

5.拟录取名单经上级主管部门审核后,由学校统一发放录取通知书。

六、提交材料及日程安排

1.提交材料

1个人基本情况和博士期间研究计划介绍的PPT电子版(显示比例需设为16:9),于20245512:00前发送至邮箱cjsybsb@email.ctbu.edu.cn(邮件名称:面试PPT +考号+姓名)。

2选择全脱产学习的考生(无工作单位),需提交全脱产学习承诺书(下载并填写附件1);选择全脱产且有工作单位的考生需提供加盖单位鲜章的全脱产学习同意书(下载并填写附件2),考生根据个人情况选择附件1或附件2择一填写。凡录取后未按照承诺书内容办理全脱产学习相关档案调转等手续者,取消录取资格。未在规定时间内提交和不按规定模板提交材料者,视为非脱产学习。

3)若导师有多名考生进入拟录取名单,导师根据对自身和考生的综合评价,在指标范围内具有优先选择的自主权,未被原报考导师选中的考生则按照自愿互选的原则调剂到其他具有空缺指标的导师,需下载填写2024年博士研究生复试师生互选自愿调剂表》(附件3)。

4)请考生根据情况自行下载并填写附件1、附件2、附件3,亲笔签名并加盖手印、单位鲜章后邮寄,纸质材料需43024:00前顺丰邮寄(以当地邮戳为准),顺丰邮寄地址:重庆市南岸区学府大道19号开云官网在线登录入口网页版 田家炳501;收件人:高老师;联系电话:023-62768001;邮编:400067

1复试流程


七、其他

博士研究生复试录取工作在学校纪检监察部门的全面监督下进行,对复试录取过程中的问题采取复议制度。办法如下:

1.实行责任制度和责任追究制度。学校研究生招生工作领导小组对复试过程的公平、公正和复试结果全面负责。

2.实行监督制度和巡视制度。学校纪检监察部门对复试录取工作进行全面、有效监督。并选派专门人员到复试现场巡视,对有些考场还可派出监察员进行现场监察。

3.实行信息公布制度。学校复试基本分数线、复试工作办法、复试结果等信息在研究生院网站上公布。

4.实行复议制度。在复试录取期间保证投诉、申诉和监督渠道畅通,受理投诉和申诉。对投诉和申诉问题经调查属实的,由学校研究生招生工作领导小组责成面试小组进行复议。

学校研招办:023-62769448,联系人:黄老师;

博士培养办:023-62768001,联系人:高老师。



上一条:关于2024级硕士研究生新生档案调取和党团组织关系转接的说明下一条:关于公布开云官网在线登录入口网页版 2024年博士研究生招生考试初试成绩复查结果的通知

关闭

Baidu
map